Nissan
2012-2019 Nissan Sentra B17 Service Manual
2012-2019 Nissan Sentra B17 Service Manual
Couldn't load pickup availability
Covering 2012 to 2019 year models Nissan Sentra B17 Service / Repair / Workshop Manual
Provided is an FACTORY service manual / repair workshop manual for the 2012 to 2016 model year Nissan Sentra Models. This repair manual covers all topics related to servicing, maintenance, general repairs, advanced repairs and rebuild guidelines for engine, gearbox, differential, suspension, steering, brakes, body panels, interior components and electrical systems, including wiring diagrams, troubleshooting and diagnostic advice. A complete repair manual for the Nissan Sentra.
Providing torque values for all fasteners, as well as guidance on disassembly and reassembly.
Provided in zipped PDF form, as several files in English Language, total of 525MB.
These will need to be unzipped on a PC/Laptop/Macbook etc.
Total of 3,265 pages.
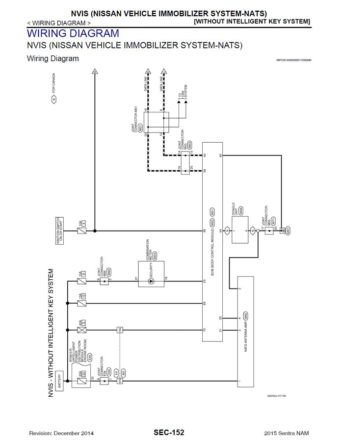
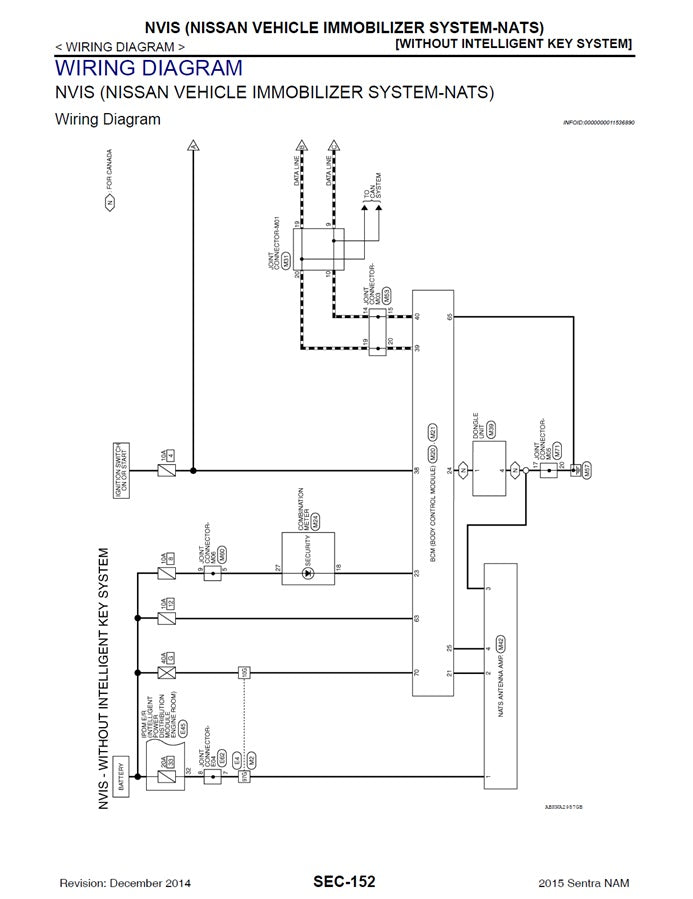
Sample pages are shown in the product pictures, please ensure you are happy with these before purchase as these form part of the product description, orders cannot be refunded once fulfilled.
These models are infamous for issues with their wet cambelt issues.
Features Following Chapters...
Accelerator Control System
Audio, Visual and Navigation System
Body Control System
Brake System
Brake Control System
Body Repair Manual
Cruise Control System
Charging System
Clutch System
Engine Cooling System
Driver Assistance System
Defogger
Door and Lock
Drive Mode System
Engine Control System
Engine Mechanical
Exhaust System
Exterior Lighting System
Exterior
Front Axle
Fuel System
Front Suspension
Intro - Table of Contents
General Information
Glass and Window System
Heater and Air Conditioning System
Heater and Air Conditioning Control System
Horn
Alphabetical Index
Interior Lighting System
Interior
Instrument Panel
LAN System
Engine Lubrication System
Maintenance
Mirrors
Meter, Warning Lamp and Indicator
Parking Brake System
Power Control System
Power Supply, Ground and Circuit Elements
Power Window Control System
Power Outlet
Rear Axle
Roof
Rear Suspension
Seat Belt
Seat
Security Control System
SRS Airbag Control System
Steering System
Steering Control System
Starting System
Transaxle and Transmission
Ventilation System
Warning Chime System
Road Wheels and Tires
Wiper and Washer
Share
